构建新型智库 助力行业健康发展
微信关注
手机端查
阅更便捷
网站首页 政策法规 专家智库 企业咨询 专栏 研究中心 商协会 平台动态 荣誉查询
您的位置 网站首页项目
中国建筑业协会鲁班奖榜单
发布时间:2019-02-15 10:19:23 | 浏览:5949次


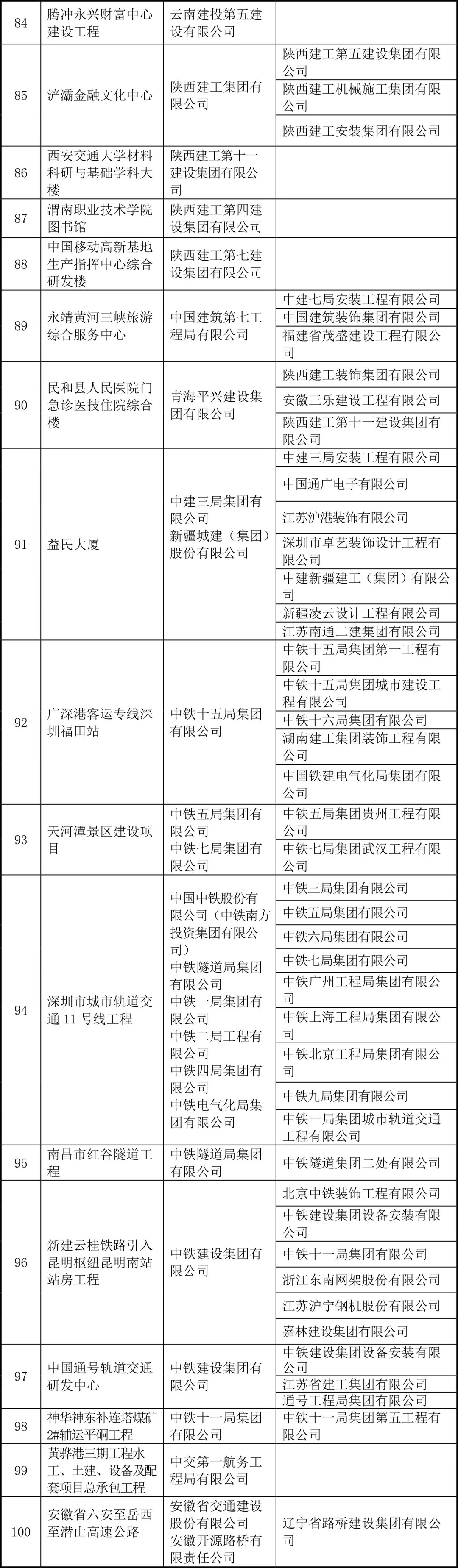
2018-2019第一批中国建设工程鲁班奖(国家优质工程)

近日,中国建筑业协会对2018~2019年度第一批中国建设工程鲁班奖(国家优质工程)申报的工程进行了初审,共有127项工程符合要求,列入复查计划。

经统计,127项工程共有148家承建单位、327家参建单位完成,148家承建单位。按企业性质划分:中央企业64家、地方国企43家、民营企业41家。恭喜以上单位入选,接下来让我们看一看详细名单!



底部广告四
底部广告三
底部广告二
底部广告一
Copyright © 2022 All rights reserved. 建企联盟 版权所有
运营投资机构:中冠绿色 客服热线:010-86209607 E-mail:jzhzpt@163.com
本站指定法律顾问:北京大成(石家庄)律师事务所高晓峰 京ICP备16022653号-6
平台整合行业众多优质资源,为企业提供服务的商务和资源型服务平台。平台具有丰富企业、政府、协会、国际机构、科研院校、专家学者、权威媒体资源。平台以“让建设企业发展更轻松”为己任,构建行业共享智库,促进产业链融合发展,立足建设企业发展诉求,为企业提供最有价值的服务。
网站首页 政策法规 PPP中心 企业咨询 互助信息 研究中心 商协会 平台动态 荣誉查询